
104 Ленин имеет в виду письмо Ф. Энгельса А. Бебелю от 18–28 марта 1875 года (см. К. Маркс и Ф. Энгельс. Сочинения, 2 изд., т. 19, стр. 5).
Диктатура как отрицание демократии. Для кого?
Абстрактная (мелкобуржуазная) демократическая точка зрения и марксизм (классовая борьба).
Дефиниция. Насилие. (Энгельс)
10. «Свобода». = Товаровладельца.
Реальная свобода для наемных рабочих; – для крестьян.
Свобода для эксплуататоров.
Свобода для кого?
« от кого? от чего?
« в чем?

105 См. К. Маркс и Ф. Энгельс. Сочинения, 2 изд., т. 20, стр. 108–109.
Равенство эксплуатируемого с эксплуататором.
« голодного с сытым.
« рабочего с крестьянином.
Равенство кого с кем? в чем?
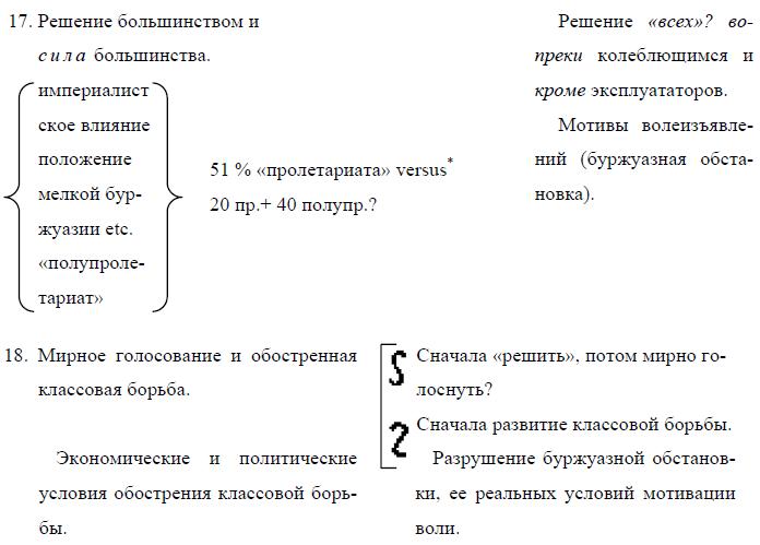
12. Решение по большинству.
Его условия: равенство фактическое (культура)
свобода фактическая
cf. печать, собрания etc.
Все равны, не считая денег, капитала, земли…

14. Реальность буржуазно-демократической республики.
Engels о связи правительства с биржей и с капиталом{99}.

15. Империалистская война 1914–1918 как «последнее слово» буржуазной демократии.
«Мир» 1918–1919.
Внешняя политика.
Армия и флот.
16. Бюрократия. Суды. Милитаризм.
Диктатура буржуазии, прикрытая парламентскими формами.

* По отношению к. Ред.
19. Реальность демократизма при пролетарской демократии.
Успехи демократизма: съезды, собрания, пресса, религия, женщины, угнетенные нации.
20. Исторический перелом от буржуазной к пролетарской демократии.
«Перерастание», «вползание» или ломка первой, рождение второй? = Революция или без революции? Завоевание политической власти новым классом, свержение буржуазии или сделка, соглашение классов?