Еще раз о профсоюзах, о текущем моменте и об ошибке тов. Троцкого
α Теоретические разногласия.

* Versus – против. Ред.
δ Отречение от IX съезда РКП
Назначенство, да или нет?
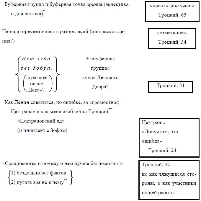
«Двурушничество» Зиновьева
(Троцкий, 27).
ε Не надо преувеличивать.
ζ Нет худа без добра.
===
«Темы» (не главы) следующие:
Наши разногласия (α)
Фракционность и фракционные увлечения Троцкого (β + γ)
Отречение от IX съезда РКП (δ)
Опасность преувеличения расхождения (ε)
Нет худа без добра (ζ)

* Пункты 1, 2, 3, 4, 5, 6, 7, 9, 11, 12, 12 bis, 15 и 16 в рукописи перечеркнуты В. И. Лениным. Ред.
3. Источник этой двойной опасности: 8. XL Plenum{148} и срыв комиссии.
[ + 3 bis буфер?
4. Может быть глубина и серьезность разногласий оправдывает это? Суть расхождения, – теоретический разбор тезисов и т. д.

7. «Производственная демократия»?
8. «Советский тред-юнионизм»? «Защита материальных и духовных интересов»? ходатаи?
9. Программа партии и ее выполнение или угрубление?
10. Ударность и уравнительность?
11. «Сращивание». Почему о нем помолчать?
«ни слова у Зиновьева и Ленина»?

** См. настоящий том, стр. 204–216. Ред.
13. «Отречение» от IX съезда РКП
«Двурушничество» Зиновьева.
Назначенство, да или нет?
14. Направление, темп, обстановка у Троцкого
подход пропагандистский и администраторский.
15. Конфликты должны решать профсоюзы? Синдикалистское увлечение.
16. Назад от практической и деловой работы к тезисам (терять время на политику) подход и обстановка

α Теоретические разногласия

2. эклектика или диалектика?
3. «производственная демократия». Формальный демократизм vs Главполитпуть (тезис 23)… Троцкий, 67, Бухарин
4. советский тред-юнионизм или неверная оценка «темпа» и обстановки
5. программа партии и ее упрощение и ухудшение Троцким. «Защита материальных и духовных интересов» и «погребальные обряды». Бухарин и Троцкий, стр. 48.
Фракция (25. XII. 1920 основана Троцким), Ненадолго
(8 фракционных выпадов).
«Две тенденции» из-за производственной роли или из-за подхода к массе?

* Текст со слова «Фракция» до слова «диалектика» в рукописи перечеркнут В. И. Лениным. Ред.
** Эта фраза в рукописи перечеркнута В. И. Лениным. Ред.
Подход пропагандиста и администратора

Конфликты будут решать профсоюзы (тезис 33)?
Пример увлечения, перебарщивания.

* Confer – сравни. Ред.
Назначенство, да или нет? Троцкий, 25
«Козлы отпущения». Троцкий, 25