Что есть «партийная организация»
= организация, признанная партией и включенная в систему партийных учреждений.

* Свободные, широкие организации. Ред.

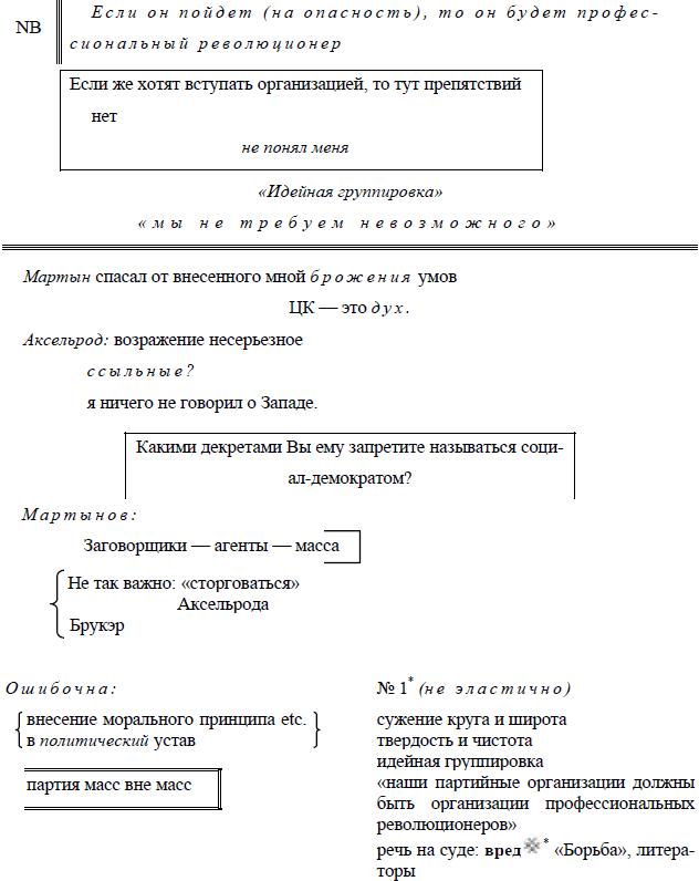
Пятая и шестая страницы рукописи В. И. Ленина «Заметки о прениях по § 1 устава». – 1903 г.
Весь спор – о словах (то, что называет Ленин партией, они называют организацией).

* См. ниже текст записи речи Мартова, отмеченный такими же обозначениями. Ред.

* Фраза Лениным перечеркнута. Ред.
Написано 2 (15) августа 1903 г.
Впервые напечатано в 1927 г. в Ленинском сборнике VI
Печатается по рукописи